当前位置: 网站首页 > 教学工作 > 课程建设 > 正文

课程建设

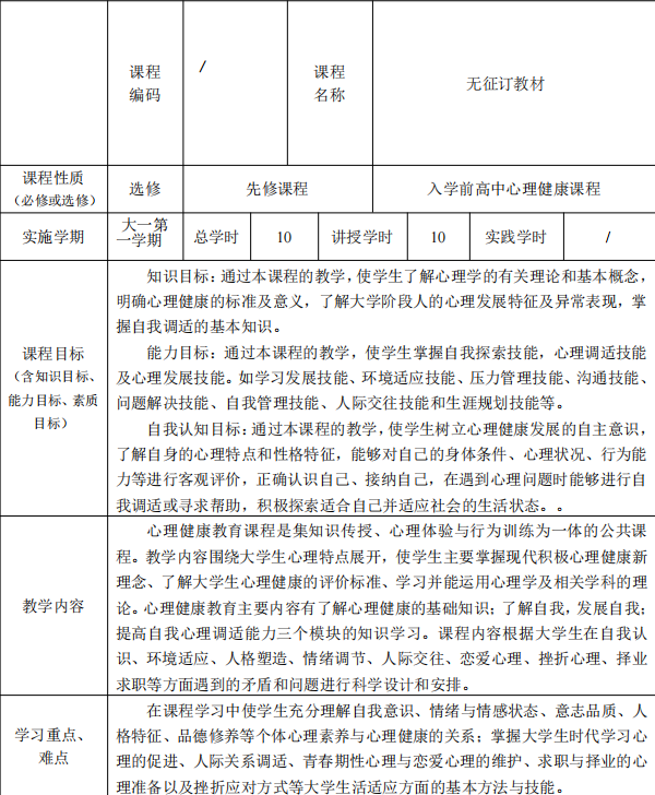
《心理健康教育》课程简介

时间:2022-09-02 16:33:37  作者:  点击:


Copyright © beat365官网中文版本 版权所有

地址:湖北省荆州市荆州区学苑路33号beat365官网中文版本

电话:0716-8068629(院办) 8068678(招办)网管信箱:wlxyb@yangtzeu.edu.cn

网管信箱:wlxyb@yangtzeu.edu.cn