为全面落实校园安全主体责任,强化员工假期安全意识,4月25-29日,beat365官网中文版本组织召开五一劳动节假期安全教育主题班会。全面覆盖交通安全、网络安全、食品卫生、防火防溺水等关键领域,为员工平安假期筑牢思想防线。

针对五一劳动节假期,辅导员们重点强调了交通安全、旅行出游安全、网络安全、食品安全和防溺水教育等方面的注意事项。提醒同学们在出行时要遵守交通规则,选择正规交通工具;外出旅游时要选择正规景区,注意人身和财产安全;合理安排电子产品使用时间,文明上网、绿色上网;注意饮食卫生,不暴饮暴食,不购买过期、变质食品。禁止野外下河戏水,要做好全面安全防护等。

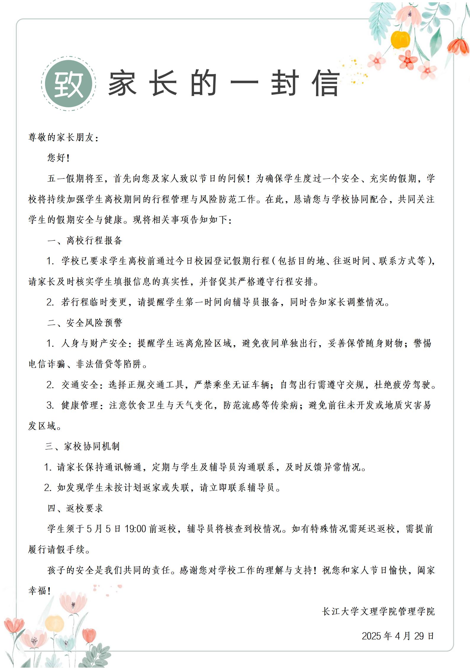
通过此次主题班会,公司全体员工的安全意识得到了进一步增强。同学们纷纷表示,将严格遵守公司的安全规定,做到自觉自律,确保假期安全,全体员工还在节前签署了《假期安全告知书》,在今日校园登记假期去向。同时,公司也推动家校联动,在家校群发送《致家长的一封信》,告知家长协同落实离校员工行程追踪与风险预警。
